医疗消费者的改变给医疗营销带来的思考
都说要做好营销必须先研究透目标消费者,医疗营销策划也不例外。中国的医疗市场已经发展了十几年,相比以前,现在的医疗营销已经发生了翻天覆地的改变,世界的变化、医疗的变化、营销和消费者的变化造成了许多问题,比如广告成本上升但效果下降、新兴媒体的竞争和传统媒体的没落、医患关系紧张等突出问题。
我国医疗行业发展了这么长时间,消费者肯定有变化的,从下面的医院咨询反应的情况中就能看出来:
案例 1:“现在的患者越来越不讲信用了,说好上午 10 点来的,可是后来又说没空,打电话也不接了!”
案例 2:“现在的患者越来越难搞定了,和他说了半天光是咨询,就不肯预约!”
还有诸多此类的情况,相信大家经常听到咨询的同事在抱怨!首先要肯定的是,消费者出现这些情况并不是偶然,而是随着医疗的发展,医疗消费者对于医院、广告、专家、疾病常识的认知程度随之在同步提升,消费者在逐步变得“聪明”、“难缠”起来。
目前的医疗营销市场¶
数据一:消费者对于医疗广告的判断¶
中新网报道福建省消费者权益保护委员会 15 日称,通过发放 32086 份问卷对医疗服务的专项调查,在医疗行业的各项服务中,福建消费者对“医疗美容广告”的评价最差,“基本相信”的比例仅占 5.3%。
福建省消委会指醒,美容机构中,有 40% 左右属于医疗美容范畴,一些美容机构违规在广告上吹嘘为“台湾整形权威”、“童颜魔术师”、“国际整形大师”、“韩国美容专家”、“港澳台明星御用微形整形大师”,名头一个比一个大,这类广告充斥媒体,尤其在长假期间,更是铺天盖地,对消费者危害极大。
这些过于夸大的广告同时还造成了医患关系的紧张,中国青年报也报道过夸大、泛滥的医疗广告 给医患纠纷带来的困扰。

中国青年报报道《泛滥的医疗广告种下医患交恶祸根》
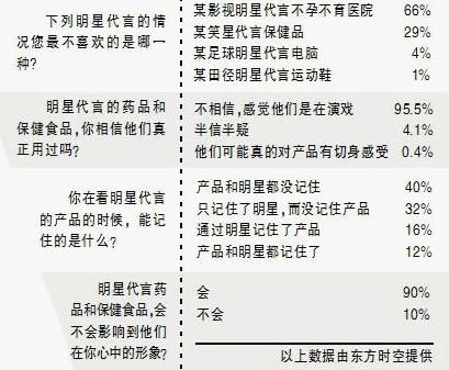
数据二:明星医疗广告:有多少人信?¶

明星代言医疗广告的可信度调查
数据三:2011 年上海市部分地区居民医疗广告认知情况调查¶
被调查的 266 人中,本市常住人口 195 人,占 73.31%,暂住人口 71 人,占 26.69%。经常听到或看到医疗广告的有 240 人,占 90.23%。其中在电视中看到或听到医疗广告镀的有 192 人 (72.18%)、在网络上看到医疗广告的有 89 人 (33.46%)、在街上分发的报刊印刷品上看到医疗广告的有 85 人 (31.95%)、在正式发行的报刊上阅读到医疗广告的有 71 人 (26.69%)、在广播中听到医疗广告的有 70 人 (26.32%)、在车站广告牌上看到医疗广告的有 58 人 (21.80%)、在交通工具上看到医疗广告的有 53 人 (19.92%)、在户外广告牌上看到医疗广告的有 51 人 (19.17%)、街上随意招贴上看到医疗广告的有 46 人 (17.29%)、家庭邮箱收到医疗广告的有 41 人 (15.41%)、通过其他途径看到或听到医疗广告的有 6 人 (2.26%) 表示会举报违法医疗广告,占 39.85%,66 人表示不会,占 24.81%,94 人表示无所谓,占 35.34%。在 39 网上做的调查,79.3% 的人对民营医院报有不信任的态度,在本次调查中,56% 表示医疗广告完全不可信,出现这种现象的主要愿意是部分医疗广告打擦边球、内容过度夸大、虚假。
看完这些数据,不知道大家有什么感想?这里有两个问题首先要搞清楚:
第一:民营医院老板的核心目的与医院的核心价值出现了不可避免的冲突,导致消费者对民营医院的核心目的认识的更加清晰了。
老板开办民营医院的核心目的是什么?相信大多数是,短平快——希望在最短时间内获得最大的金钱利益,只有少数医院把眼光放得更远了。
那么,医院的核心价值是什么?就是医务人员利用医疗技术,以科学、严谨的工作作风和实事求是的精神,真正做到一切为了病人,为病人提供最有价值的诊疗方案。
而现在民营医院老板和医院两方的核心价值已经出现了严重的冲突,并且在短时间内无法快速扭转与改变。
第二:民营医院的营销目的性太暴露,大多数手段和手法太拙劣、老套,已经无法忽悠老百姓的双眼。并且消费者对广告的认知意识在加强,对广告的警惕心里在日益增强。下面是目前医院用到烂的几种医院营销手段:
免费体检¶
消费者:天下没有免费的午餐,进了医院说不定会给我们查出什么病来,然后叫我们花钱治疗,我们可没那么傻!
价格促销、代金券¶
消费者:就想骗我们去,怎么公立医院不打折,这些价格打折的医院最好还是不要去,进去之后你带多少钱,那些黑心医生就会让消费多少钱,有良心的会给你剩点坐公交的钱。
知名专家坐诊
消费者:那些头衔都不知道从哪里弄来的,这些所谓的知名专家说不定连医师职格证都没有。
医疗消费者的变化¶
一、对医院的信任,没有增加反而一再降低¶
大多数消费者一说到民营医院,一般都会提起两个字眼——“骗”和“黑”。央视 315 曝光西安阳光医院的黑幕的时候,民营医院同行看到报道后不吭声,不吭气!这说明什么?民营医院在心虚,它们太了解自己的底细了。觉悟稍微高点的医院,可能在曝光之后自查、自纠。这就像某党派的贪官,一搂一大把,没几个跑的了。所以消费者对民营医院的不信任感可想而知。
二、医院品牌认知意识日趋增强¶
我们把品牌描述为“企业与消费者之间那种信任的价值资产化”。在医疗行业,品牌已经越来越被消费者认识和认知。如:华美、美莱、伊美尔在医疗市场当中,他们的品牌已经逐步被消费者认可,但是再看看我们的常规医疗,如“现代”、“仁爱”、“当代”、“五洲”等等还有许多许多,根本没有起到品牌的作用或者说老板、营销人员根本没有想到要树立这样的品牌差异。
我们可以看看下面的表格,看我们的患者期望选择什么样的医院和医生:
| 范围 | 医生特点 | 影响因素 | 分值 |
|---|---|---|---|
| 医生的外显特点 | 医生的治疗 (手术) 经历 | 医生的经历、治疗经验 | 9 |
| 医生的学历 | 学历高 | 5 | |
| 医生的年龄 | 年龄较大或适中 | 3 | |
| 医生的专业性和信赖度 | 医生的专业性 | 诊疗部门的专科医生 | 12 |
| 医生的信赖程度 | 值得信赖、仔细认真的医生 | 8 | |
| 医生的真实性 | 真诚、正直的医生 | 2 | |
| 医生的知识 | 丰富的知识,对有价值的信息的传达态度 | 2 | |
| 医生的口碑(知名度) | 致命医生,周围朋友推荐的医生,通过媒体广为人知的医生 | 5 | |
| 医生的交流程度以及魅力 | 医生的魅力 | 个人魅力 | 4 |
| 医生的交流程度 | 让人舒服,感觉亲近的医生 | 1 | |
| 对医生的好感度 | 让人产生好感,态度温和 | 2 | |
| 医生的亲切程度 | 亲切、有礼貌的医生,说明简单易懂的医生 | 9 | |
| 医生的风度 | 有权威感的医生,有风度的医生 | 1 | |
| 医院的物理属性 | 医院的医疗器械 | 医院部门的设置,医疗设备、器械 | 9 |
| 医院的规模 | 医院规模大、诊疗部门多 | 7 | |
| 医院的历史 | 医院的历史悠久 | 3 | |
| 医院的高档设施 | 最新、高档的设施 | 2 | |
| 医院的交通便利程度 | 医院的交通便利 | 5 | |
| 医院的清洁程度 | 医院分为干净、整洁 | 8 | |
| 医院的预约系统 | 方便预约、挂号 | 6 | |
| 医院的附属设施便利 | 停车便利、洗手间等 | 9 | |
| 医院的社会属性 | 医院的亲切程度 | 亲切的医疗服务人员,提供饮料等 | 7 |
| 医院的知名度 | 口碑好,知名度高 | 10 | |
| 医院的熟悉程度 | 熟悉且便利的医院 | 3 |
三、对广告特别是医疗广告警惕心里越来越重¶
广告越多的医院,消费者越不敢去。因为他们现在已经开始知道,医院的广告费由消费者承担。因此,消费者开始产生了逆反心理,当医院的广告过度的时候,消费者会从内心抵制这个产品,也就是说广告费一味地增加,也未必就是一件很好的事情;
四、个性医疗消费意识的崛起¶
随着社会经济的发展,个性化消费已经成为一个趋势。在这一时期内,个性消费是主流。在短缺经济或近乎垄断的市场中,消费者可以挑选的产品本来就很少,个性因而不得不被压抑。但消费市场发展到今天,多数产品无论在数量还是品种上都已极为丰富,现实条件已初步具备。从理论上看,没有一个消费者的心理是完全一样的,每一个消费者都是一个细分市场。心理上的认同感已成为消费者作出购买的品牌和产品决策时的先决条件,个性化消费正在也必将再度成为消费的主流,营销观念也越加 看重用户体验 这个难以捉摸的理念。
医疗消费也是如此,不但医生要针对每个人要有个性化的治疗方案,医院还应该针对不同的人群提供不同类型的个性化服务,包括医疗的延伸产品和服务。
五、在注重品牌的同时,越来越要求就医的便利性和舒适性¶
一部分工作压力较大,紧张度高的消费者会以就医的方便性为目标,追求时间和劳动成本的尽量节省。特别是对于具有同等品牌地位的医院的抉择上,这点尤为突出。同时现在的医疗消费者的心里压力特别大(特别是类似于不孕不育等疑难杂症),他们来到医院就诊的同时,希望能得到更多的安慰与慰藉,所以在便利性上的需求也特别大。他们不希望花太多的时间在路上和等待的时间上,从而想减少心理孤独感。
另外,随着人们生活水平的提升,消费能力大幅度的提升,出现了一些高端的消费者对就医的舒适性要求也越来越高。
影响因素人数百分比医疗效果 29698.67 医务人员的服务态度 20267.33 就诊过程中的方便性 18361.00 医疗费用 15953.00 收受红包现象 8327.67 患者的隐私 7525.00 医院内部环境 5016.67 医院的交通便利 4615.33 其他因素 196.33
六、价格仍然是影响消费心理的重要因素¶
虽然营销工作者倾向于以各种差别化来减弱消费者对价格的敏感度,避免恶性削价竞争,但价格始终对消费心理有重要影响。但是现在的消费者不是一味的追求低价格,反而他们会把低价格跟低品质联系起来,他们的心里想法是想获得超值的医疗服务。
七、半人马式的消费习惯¶
这种消费习惯的起因跟互联网的兴起有很大的关系,现在的消费者如果要选择一项医疗服务时,他可能有多种选择。可以从直接去附近的医院,也有可能从网络搜索相关的医疗信息,也可以询问亲戚朋友。这类型的消费习惯的消费者主要表现在年轻的消费群体上,他们在对于某种产品或者服务的需求的时候,他们没有固定的一层不变的了解或者消费渠道,而是半人马式的不确定消费习惯。
创造价值和打造品牌是关键¶
随着医疗和营销的发展,消费者也在不断的进步与变化,为了打破医疗营销难的僵局,医院应该重点从创造价值和打造品牌入手。
1、摆脱简单的营销模式和方法,把营销的重点转移到打造医院的品牌形象和内涵等内容上来,用长远的眼光的来看待消费者和医疗市场。
2、提倡个性化的医疗服务,在内部经营营销上重点要打造价值医疗模式,尊重个性化的消费习惯,把消费者真正的是看作是上帝而不是傻子。
3、别老在营销渠道上打转转,也不要去说这个渠道或者那个渠道没有效果,关键看有没有把医院的品牌价值和对消费者的核心服务理念通过推广做到消费者的心里去,与消费者产生一种共鸣的认同感,去影响他们,去感知他们。